物流公司综合管理系统,B/S,C/S相结合

定制物流管理系统简介:
项目名称:
电子化物流管理系统
实训目标:
通过整个实训,使学员除了在IT技能上得到提升,同时获得很多只有在企业中才能接触到的项目技巧。完成1个周期实训后,合格学员相当于具有1年工作经验的程序员。
开发环境:
本系统将采用JAVA语言开发,不受操作系统的局限性。一般情况下使用WINDOWS操作系统,特殊情况下如果用户有其他操作的要求,系统应具备可移植的条件,本系统将使用MYSQL数据库系统。
项目简介:
近些年来,在商界e-Commerce、e-Business、e-Trade以及供应链管理(SCM)成为炙手可热的词语。不论是大公司还是小公司,在这个信息时代,都应该采取e-Commerce、SCM等技术,建设e-Logistics(电子化物流管理)系统,开展电子物流服务,来增强自己的竞争优势。
在这些当中,物流管理和技术的可实现化是电子化物流管理最主要的方面。物流被定义为计划、实施和控制原材料、 产成品,服务和相关信息从产生、制造、存储、以及为了顺应客户需求将商品分销至最终用户手中这个整个流程。技术的可实现化,象EDI、条形码技术,被认为是实现电子化物流管理必须采用的技术。

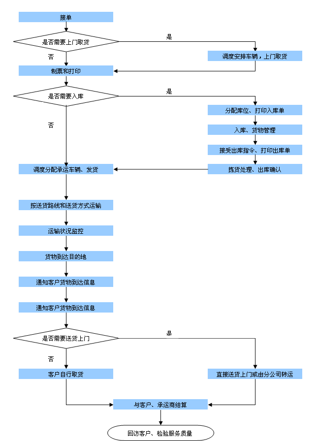
电子化物流管理系统主要用于仓储货物进出电子化管理,由安装在货物上或托盘上的RFID电子标签、管理员手持射频系统、管理中心网络管理设备及其管理软件组成。当携带RFID电子标签的货物或托盘通过仓库设定的射频区域时,系统通过管理员扫描RFID电子标签实现自动化的存货、取货及仓库中的快速盘点等操作。系统中设计了装箱算法,为客户提供合理有效的装箱方案,保证了货物集装箱的利用。
本RFID解决方案可提供有关库存情况的准确信息,增强了作业的准确性和快捷性、减少了整个物流中由于商品误置、送错、偷窃、损害和库存、出货错误等造成的损耗,并最大限度地减少储存成本。

相关栏目:

您当前位置: